par Guido Socher (homepage)
L´auteur:
Guido aime Linux parce que c'est un paradis pour ceux qui veulent
développer leur propre logiciel ou matériel.
Traduit en Français par:
John Perr <johnerr(at)linuxfocus.org>
Sommaire:
|
Un afficheur LCD USB sous Linux avec un chien de garde et des boutons
Résumé:
Cet article est le résultat de retours très positifs reçus suite
aux autres articles traitant d'électronique que j'ai écrits.
Vous, lecteurs de LinuxFocus, êtes vraiment un public fantastique!
Certains d'entre vous voulaient savoir comment interfacer le bus USB.
Voici donc une solution élégante. Nous utilisons l'afficheur LCD de l'
article de Mai 2002
que nous ferons fonctionner avec le bus USB. L'ensemble est alimenté à partir
du bus USB ce qui rend inutile toute alimentation supplémentaire.
Pour cet article, vous avez besoin d'au moins une installation partielle
de l'environnement de développement AVR pour Linux. Son installation
est décrite dans l'article: Programmer le
micro-contrôleur AVR avec GCC.
_________________ _________________ _________________
Introduction
L'USB est pratique parce que c'est une interface moderne et qu'il
offre la possibilité d'alimenter les équipements directement
depuis le bus. Les connecteurs sont petits et un petit câble
peut transporter une grand volume de données. Voila pour les
avantages de l'USB. L'inconvénient réside dans la difficulté
de réalisation matérielle à cause des hautes fréquences et du
protocole plutôt complexe. Jetez simplement un oeil aux spécifications
(
http://www.usb.org/developers/,
Regarder les spécifications 1.1) et vous serez impressionnés.
Elles font 327 pages et sont difficiles à comprendre. Cela explique
pourquoi il existe autant d'implantations défectueuses des équipements
USB. Une introduction plus abordable se trouve sur http://www.beyondlogic.org/
mais la spécification est toujours aussi complexe.
Que faire? Comment interfacer notre micro-contrôleur au bus USB?
Une entreprise écossaise, FTDI a une solution (http://www.ftdichip.com). Ils
proposent le circuit FT232BM qui implante le bus USB d'un coté
et une interface série RS232 de l'autre. En d'autres termes, il suffit de
remplacer le MAX232 qui servait auparavant à l'adaptation de niveau
sur les lignes RS232 par le circuit FT232BM et le tour est joué.
Le pilote
Le FT232BM est une véritable solution multi plate-forme. Les
pilotes sont disponibles pour plusieurs systèmes d'exploitation.
Le module du noyau s'appelle ftdi_sio et il est "open source".
Il fait partie du noyau Linux standard. Le FT232BM offre plus qu'une simple
interface USB-RS232 et le module du noyau Linux est toujours en développement
afin d'en intégrer toutes les fonctions. La partie USB vers RS232 est
toutefois prête et j'ai pu, par exemple, utiliser un noyau standard
Redhat 7.3 (2.4.18) sans le recompiler ni le modifier. Il suffit de
le brancher.
ftdi_sio est développé sur http://ftdi-usb-sio.sourceforge.net/.
Avec ma Redhat 7.3, tous les modules se chargent automatiquement quand
je branche le connecteur USB. Si cela ne marche pas avec
votre distribution, vérifiez que vous avez les modules suivants(pour USB-UHCI):
/sbin/lsmod usb-uhci
/sbin/lsmod usbcore
/sbin/lsmod usbserial
/sbin/lsmod ftdi_sio
Le fichier device qui communique avec le matériel est
/dev/ttyUSB0
Les développeurs de ftdi_sio recommendent au moins un Kernel 2.4.20 mais
vous pouvez constater qu'un 2.4.18 fonctionne aussi (au moins pour
les fonctions dont nous avons besoin ici).
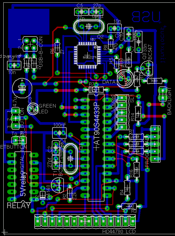
Le schéma
Le circuit est simple. Le FT232BM est inséré entre les lignes
Rx/Tx du micro-contrôleur et le connecteur USB.
Un quartz de 6 Mhz et quelques autres composants décrits
dans la note d'application de FTDI sont requis. Le pot de ferrite
(sur le schéma à droite) est une petite bobine qui filtre
les hautes fréquences (l'USB est cadencé à 48Mhz). Vous pouvez aussi
enrouler 10 tours de fil fin autour d'une résistance de 1K et l'utiliser
comme bobine.
Il est nécessaire de surveiller la consommation de l'alimentation. Elle doit
être inférieure à 100mA pour ce type de montage alimenté par
le bus USB et le mode "suspend" de l'USB doit être supporté.
Dans ce dernier cas, quand la broche "sleep" du FT232BM
passe au niveau bas, la consommation doit être inférieure à 0,5mA.
Cette dernière exigence est très contraignante. L'AVR dispose
d'un mode "idle" dans lequel il consomme moins de 2mA et d'un mode
"power down" où cette consommation descend à 20uA. Etant donné
qu'il est plus facile de réveiller le micro-contrôleur à partir
du mode "idle", j'ai décidé de déroger un peu à la spécification
USB. L'éclairage optionnel arrière de l'afficheur sera éteint et
l'ensemble du circuit consommera ainsi 3mA. C'est plus que 0,5mA
mais le circuit hôte USB n'est pas capable de mesurer assez précisément
un courant pour le détecter. Ca devrait fonctionner.
Ceci étant dit, je dois avouer que je n'ai pas d'ordinateur qui
supporte le mode "suspend". Je n'ai donc pas pu tester ce mode.
Si vous avez un ordinateur qui le supporte, probablement
un portable moderne, alors je vous invite à faire l'essai
et à m'informer du résultat.
Le reste du montage est presque identique à celui présenté dans
l'article de mai 2002.
Je n'entrerai donc pas plus dans les détails.
Vous pouvez cliquer sur l'image pour l'agrandir. Les fichiers eagle
sont inclus dans le paquet qui contient le logiciel. Il est
téléchargeable à partir d'un lien à la fin de cet article.
La platine est conçue en simple face et seule la couche bleue doit être
gravée. Les lignes rouges sont des ponts de câblage.
Le connecteur USB de Type-B monté sur ce circuit a le brochage suivant:
Travailler avec des composants CMS
Les composants CMS ont de bonnes caractéristiques mécaniques et électriques
mais sont un véritable cauchemar pour les électroniciens amateurs.
Vous devez vraiment être doué pour la soudure et au moins la partie dédiée au
composant CMS doit être dessinée très proprement. Autrement dit,
ce circuit n'est pas destiné aux débutants. Regardez la liste des
alternatives ci-dessous si vous n'êtes pas certain de pouvoir
dessiner le circuit ni souder le circuit intégré.
Soudez le circuit CMS sur la platine en premier.
Pour cette opération, il faut déposer un peu de soudure sur les pistes
qui reçoivent le circuit puis déposer un fin film de pâte à
souder spéciale CMS (certains l'appelle soudure de miel car
elle ressemble à du miel). Il existe aussi une société
Allemande appelée "Kontakt Chemie" qui fabrique un vernis en
bombe du nom de "Lötlack".Il est possible d'utiliser le
"Lötlack" en lieu et place de cette soudure "miel" si vous
préférez.
Nettoyez votre fer à souder. Il ne doit pas rester de soudure sur la
panne. Positionnez ensuite le FT232BM très exactement. Appuyez doucement
sur chaque patte de la puce avec votre fer à souder sans ajouter
de soudure.
Ce procédé fonctionne parfaitement. La taille du fer à souder importe peu.
Utilisez un fer ordinaire et assurez-vous de la propreté de la panne avant
de toucher les pattes de la puce. Je déconseille l'utilisation
de grille-pain ou toute autre méthode barbare qui risquerait fortement
d'endommager la puce.
Les essais
Je suggère de procéder en deux étapes. Connectez d'abord le circuit
sans insérer le micro-contrôleur AVR dans son support. Linux devrait
reconnaître la puce FTDI et ainsi la faire apparaître dans
/proc/bus/usb/devices:
T: Bus=02 Lev=01 Prnt=01 Port=00 Cnt=01 Dev#= 2
Spd=12 MxCh= 0
D: Ver= 1.10 Cls=00(>ifc ) Sub=00 Prot=00 MxPS= 8 #Cfgs=
1
P: Vendor=0403 ProdID=6001 Rev= 2.00
S: Manufacturer=FTDI
S: Product=USB <-> Serial
C:* #Ifs= 1 Cfg#= 1 Atr=80 MxPwr= 90mA
I: If#= 0 Alt= 0 #EPs= 2 Cls=ff(vend.) Sub=ff Prot=ff
Driver=serial
E: Ad=81(I) Atr=02(Bulk) MxPS= 64 Ivl= 0ms
E: Ad=02(O) Atr=02(Bulk) MxPS= 64 Ivl= 0ms
Insérez ensuite le micro-contrôleur AVR et chargez un programme de test
qui fera clignoter la led. Décompressez le paquetage logiciel linuxusblcd
(voir à la fin de cet article) et tapez :
make testload0
Le câble de programmation et le connecteur USB doivent tous les
deux être branchés.
Si le test est positif, vous pouvez être certains que le micro-contrôleur fonctionne.
Après cela, vous pouvez charger le logiciel complet
dans le micro-contrôleur:
make load
Vous pouvez utiliser "ttydevinit /dev/ttyUSB0" pour initialiser
la connection USB série ainsi que "cat > /dev/ttyUSB0" pour
dialoguer avec le circuit.
ttydevinit /dev/ttyUSB0
cat > /dev/ttyUSB0
D=hello world
Ceci écrira "hello world" sur l'afficheur. Voir l'article de mai 2002
pour les détails. Le code de l'article de mai 2002
contient aussi un programme nommé llp.pl qui peut servir à dialoguer
interactivement avec votre ordinateur en utilisant les deux
boutons sur l'afficheur LCD. Il est réutilisable ici.
... et voici l'afficheur en fonctionnement (les boutons n'étaient
pas branchés au moment de la photo,le FT232BM est coté cuivre):

Autres solutions
Bien que le circuit présenté ici soit simple, il n'est pas
destiné aux débutants à cause des difficultés que posent
la soudure de la puce CMS. Une solution commerciale toute prête
peut alors être envisagée. L'inconvénient tient au fait que
vous ne disposerez pas normalement du chien de garde, des leds
et des boutons. Les prix sont raisonnables pour ces montages tout prêts.
L'ensemble des composants utilisés dans cet article coûte environ
30 Euros et les afficheurs commerciaux sont dans le même ordre de prix.
Malheureusement, la plupart des afficheurs commerciaux utilisent
leur propre identificateur même s'ils utilisent la puce FTDI. Cela veut dire que
le module du noyau ne les reconnaîtra pas car le pilote USB
est basé sur ces nombres. Vous aurez à modifier les sources
du noyau et à le recompiler. De futures versions du noyau pourraient
fonctionner si le code a été modifié par quelqu'un d'autre.
Références
Discussion sur cet article
Chaque article possède sa page de discussion. Vous pouvez y soumettre un commentaire ou lire ceux d´autres lecteurs:
2003-03-03, generated by lfparser version 2.31